您好!欢迎光临海普欧环保集团有限公司网站! 网站地图
全国服务热线:
18853631118
当前位置: 首页 >> 新闻中心

新闻中心

污水处理填料如何选择?
 

填料是污水处理中常用的辅助物,一般分挂膜、沉淀、吹脱用填料,但是因填料的一些局限性并不是每个工艺都适用。

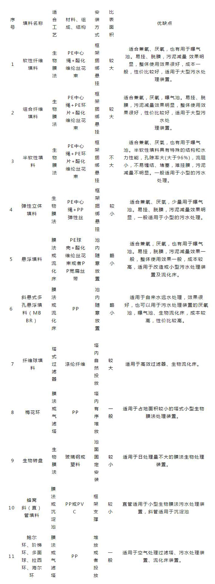
一、污水处理填料分类及用途

1、软性纤维填料

成分:PE中心绳+ 醛化维纶丝花束

适用范围:易挂、脱膜,污泥减量效果明显,整体使用效果很好,成本一般,性价比较好,适用于大型污水处理装置。

2、半软性填料

成分:PE中心绳+ PE环片

适用范围:适合兼氧、厌氧,也有用于曝气池。半软性填料具有特殊的结构和水力性能,孔隙率大(大于96%),流阻小,不易缠结、堵塞,难挂膜、污泥减量不明显。一般适用于小型的污水处理。

3、组合纤维填料

成分:PE中心绳+ PE环片+ 醛化维纶丝花束

适用范围:适合兼氧、厌氧, 曝气池。 易挂、脱膜,污泥减量效果明显,整体使用效果很好,性价比较好,适用于大型污水处理装置。

4、弹性立体填料 

成分:PE中心绳+PP弹性丝

适用范围:适合兼氧、厌氧, 少量用于曝气池。 易挂、脱膜,污泥减量效果明显,整体使用效果较差,成本较低,性价比较低,适用于一般中小型污水处理装置。

 

 

5、悬浮填料 

成分:PE球壳 +醛化维纶丝花束或者PP宽扁丝带

适用范围:适合兼氧、厌氧, 也有用于曝气池。 易挂、脱膜,污泥减量效果一般,整体使用效果一般,成本较高,适用于改造或小型污水处理装置及流化床。

 

 

6、斜悬式多孔悬浮填料(MBBR

成分:PP

适用范围:适用于自来水远水处理, 效果很好,也可以用于污水 处理装置的厌氧池、曝气池、生物流化床。成本较高, 性价比较高。

7、梅花环

成分:PP

适用范围:适用于占地面积较小的塔式小型生物膜法处理装置。

8、生物转盘

成分:玻璃钢或塑料

适用范围:适用于日处理量不大的,膜法生物处理装置。

9、纤维球填料 

成分:涤纶纤维

适用范围:适用于高效过滤器、生物流化床。

10、蜂窝斜(直)管填料 

成分:PPPVC

适用范围:直管适用于小型生物膜法污水处理装置,斜管适用于沉淀池。

11、鲍尔环、阶梯环、多面球、 拉西环、海尔环

成分:PP

适用范围:适用于空气处理过滤塔、污水处理装置、流化床装置。

 

 

二、各种填料性能对比及适用范围

 

地区分站: 北京市  天津市  河北省  山西省  内蒙古  辽宁省  吉林省  上海市  江苏省  浙江省  安徽省  福建省  江西省  山东省  河南省  湖北省  湖南省  广东省  广西省  海南省  重庆市  四川省  贵州省  云南省  西藏  陕西省  甘肃省  青海省  宁夏  新疆  诸城  
首页|关于我们|产品中心|成功案例|视频中心|联系我们
 
海普欧环保集团有限公司
地址:山东省潍坊市诸城市东环路56号
手机:18853631118
免费咨询热线:400-863-7369
联系电话:0536-6353818
 
 
版权所有:海普欧环保集团有限公司
备案号:鲁ICP备15034703号
地区分站